Tech de Gamuza

  • Outils et logiciels
    • Utiliser FFMPEG
    • Synchroniser ses Agendas, Carnets d’adresses et Tâches NextCloud sur Android
    • Synchroniser ses Agendas et Tâches NextCloud avec Thunderbird
    • Synchroniser ses Carnets d’adresses NextCloud avec Thunderbird
    • Migrer le client NextCloud d’un serveur à un autre
    • Mise en route du client de synchronisation NextCloud
    • Utilisation du client NextCloud pour synchroniser des dossiers de votre ordinateur
    • Utiliser NextCloud pour stocker les pièces jointes volumineuses des ses mails
    • Utiliser l’interface web de NextCloud : manipulations sur les fichiers et dossiers
    • Gérer les utilisateurs et les partages avec NextCloud
    • Formater un fichier CSV avec un séparateur spécifique
    • OSM AND+ ajouter carte IGN
    • Utiliser FileZilla pour accéder aux sauvegardes SyncThing
    • Thunderbird : Carnet d’adresse en onglet
    • Configurer une exclusion de fichiers ou dossier dans SyncThing
    • Transfert de contacts Gmail vers Office 365
    • Transfert de contacts Office 365 vers Gmail
    • Prestashop : générer un mot de passe directement dans la base de donnée
  • Scripts sh
    • Récapitulatif sur les tests en bash...
    • Récapitulatif sur les array en bash...
    • Utiliser la commande "find"
    • Utiliser la commande "tar"
    • Modifier les droits sur une arborescence de dossiers et fichiers
    • One line pour mise à jour Git des sous-dossiers d’un répertoire
    • One line pour mise à jour Composer des sous-dossiers d’un répertoire
    • One line pour connaître la branche Git des repos dans les sous-dossiers d’un répertoire
    • Ajout de texte formaté avec sed
    • Lister les crons de tous les utilisateurs sur une machine
    • Convertir en minuscules tous les noms des fichiers d’un dossier
    • gpg crypter / decrypter un fichier
    • dos2unix : l’utilitaire pour reformater les fichiers textes générés sous Windows
    • Afficher les mots de passe enregistrés dans une page web
    • Mydump : un petit script pour sauvegarder des bases de données au format bzip2
    • Myextract : un script pour restaurer un ensemble de dumps MySQL
    • Script pour mettre à jour par SVN et GIT tous les plugins d’un SPIP
    • Sortir un fichier texte avec la liste de toutes les URLs des dépots SVN des plugins d’un SPIP
    • Générer un fichier de commandes SVN et GIT pour l’installation d’un ensemble de plugins à partir de ceux d’un SPIP existant
    • liste_ransomware
    • Utiliser la commande "gpg" dans des scripts
  • SPIP
    • Archives SPIP
      • [base] Attacher un ensemble de photos à un article SPIP : utilisation d’un fichier ZIP
      • [medias] Intégration de vidéos internes : mp4 ou autres
      • [medias externes] Intégrer une collection de vidéos avec les \widgets\ de VIMEO
      • Un article généré à partir d’un fichier OpenOffice Writer par le plugin odt2spip
      • Utiliser des formulaires dans SPIP : le plugin « Formidable »
    • carnets
    • [documentation] Starter !
    • [base] Démonstration exhaustive des raccourcis typographiqes SPIP
    • [base] Mode attaché / mode intégré : les médias attachés aux articles
    • [base] Afficher un fichier de tableur simple
    • [edition] Générer un article à partir d’un fichier LibreOffice (ou OpenOffice) Writer : le plugin odt2spip
    • [modeles] Exemples de diaporamas Nivoslider
    • [modeles] Une image annotée avec le plugin Légendes
    • [avancé] Publier des maths avec SPIP
    • [expert] Boucle DATA sur Instagram avec graphQL
    • [medias externes] Intégration directe de médias externes : le plugin Oembed
    • Le filtre |image_recadre avec des proportions
    • Travail en ligne de commande avec SPIP
    • Réparer le charset d’une base SPIP
  • Windows
    • Live USB / DVD sous Windows 7 ou 8
    • Mots de passe Windows et autres clés d’activation
    • Windows 10 fait ch*** ! (ou comment se débarasser de la migration vers Windows 10)
    • Modifier le type d’un réseau Windows
    • Nettoyer le disque système de Windows 10
    • correctif Windows 10 : corriger le problème d’abus de ressources processeurs de Cortana suite à la mise à jour 1903
    • Adapter Windows 10 pour éviter tracking et publicité
    • Installer Rsync en complément de GitBash
    • Windows 11 : restaurer les menus contextuels "directs"
  • Développement web
    • DDEV
      • DDEV - Personnalisation de phpmyadmin
      • DDEV - Configuration pour utiliser mariadb de l’hôte
    • Réaliser un webdocumentaire scientifique : concepts et éléments techniques
    • Réaliser un webdocumentaire : les modes de navigation
    • Utiliser REGEXP_REPLACE pour faire des remplacements en MYSQL
    • Utiliser une sous-requête MySQL pour compter le nombre de liaisons sur un élément
    • Utiliser GIT : les bases
    • Brancher un dossier existant sur un repo Git nouvellement créé
    • Utiliser PHP_codeSniffer : les bases
    • Tester Xdebug sur un serveur local
    • Références HTML, CSS, Javascript et jQuery
    • Mise en page des blocs avec CSS3 : Flexbox
    • Polices à télécharger : @font-face
    • Adapter la CSS en fonction du terminal : les Media Queries
    • Pré-processeur CSS : SCSS
    • SCSS - creer les média queries avec la bonne largeur background-image()
    • Cahier des charges : Git
    • Cahier des charges : PHP - Mysql
    • Cahier des charges HTML/CSS/Javascript/jQuery
    • Elements pour l’exercice de prise en main HTML et CSS
    • Le B.A. BA de la POO en PHP
    • ZZZ : URL canonique
    • Tests de nom de classe CSS
  • Debian
    • Créer et configurer une paire de clés SSH pour la synchronisation entre 2 serveurs
    • Utiliser un tunnel SSH comme VPN
    • Docker : les commandes de base
    • Gestion de base de Samba
    • Iptables - bloquer des IP
    • Ajouter des règles de filtrage dans iptables "à la volée" et les rendre permanentes
    • Configurer la langue par défaut du système : les "locale"
    • Optimisation des en-têtes HTTP pour apache 2.4
    • Supprimer une règle de filtrage iptables
    • Installation et utilisation de PhpMyadmin via tunnel SSH
    • Certbot : commandes utiles
    • Compiler imagemagick pour ajouter les delegated
    • Configurer awstats pour utilisation avec tous les vhost d’un serveur apache
    • Onduleur EATON
  • Contact

Le Work Flow : Git flow

dimanche 7 mai 2017, par Christophe

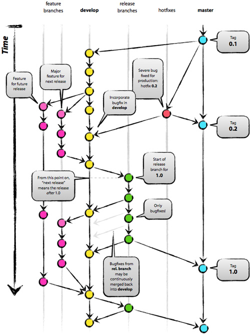
Il s’agit d’un modèle de branches standard qui semble s’adapter à n’importe quel projet, pas trop complexe à prendre en main.

git-flow-branching-model.jpg
Licence Creative Commons Cet article est mis à disposition selon les termes de la Licence Creative Commons Attribution - Partage dans les Mêmes Conditions - 4.0 International.

Dans la même rubrique

  • Références
  • Les commandes de base de GIT
  • Git merge vs Git rebase
  • Le Work Flow : Git flow
  • Concepts généraux de GIT
  • 6/217 Android
  • 65/217 bash
  • 16/217 bookmarklet
  • 6/217 Cartographie
  • 38/217 commande sh
  • 38/217 configration
  • 10/217 contact
  • 10/217 conversion
  • 6/217 COUNT
  • 10/217 CSV
  • 31/217 DDEV
  • 56/217 Debian
  • 14/217 disque dur
  • 6/217 GIT
  • 10/217 gmail
  • 6/217 hosts
  • 9/217 howto
  • 6/217 IGN
  • 6/217 iptables
  • 16/217 javascript
  • 122/217 Linux
  • 29/217 Mac
  • 9/217 mot de passe
  • 23/217 MySQL
  • 14/217 nettoyage
  • 90/217 NextCloud
  • 10/217 Office 365
  • 6/217 OOShutUp10
  • 7/217 php
  • 19/217 plugin SPIP
  • 9/217 prestashop
  • 6/217 publicité
  • 23/217 références
  • 16/217 Regedit.exe
  • 16/217 registre
  • 44/217 script sh
  • 6/217 scripts
  • 6/217 serveur
  • 6/217 smartphone
  • 6/217 ssh
  • 18/217 svn
  • 27/217 syntaxe SPIP
  • 24/217 Thunderbird
  • 6/217 tracking
  • 217/217 tutoriel
  • 16/217 Window 11
  • 117/217 Windows
  • 7/217 Xdebug

2015-2025  — Tech de Gamuza
Plan du site | Se connecter | Mentions Légales | Suivre la vie du site RSS 2.0

GAMUZA SPIP